新闻详情

News Information

转发:住房城乡建设部关于发布行业标准 《建筑施工易发事故防治安全标准》的公告
2018-08-28

 现批准《建筑施工易发事故防治安全标准》为行业标准,编号为JGJ/T429-2018,自2018年10月1日起实施。

  本标准在住房城乡建设部门户网站(www.mohurd.gov.cn)公开,并由住房和城乡建设部标准定额研究所组织中国建筑工业出版社出版发行。


                                                                    中华人民共和国住房和城乡建设部  

                                                                2018年2月14日

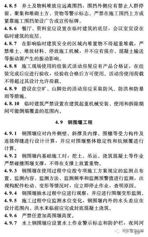
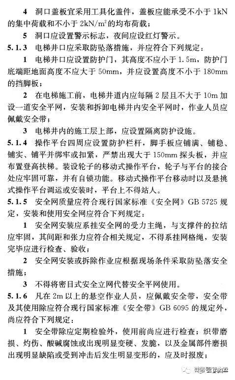
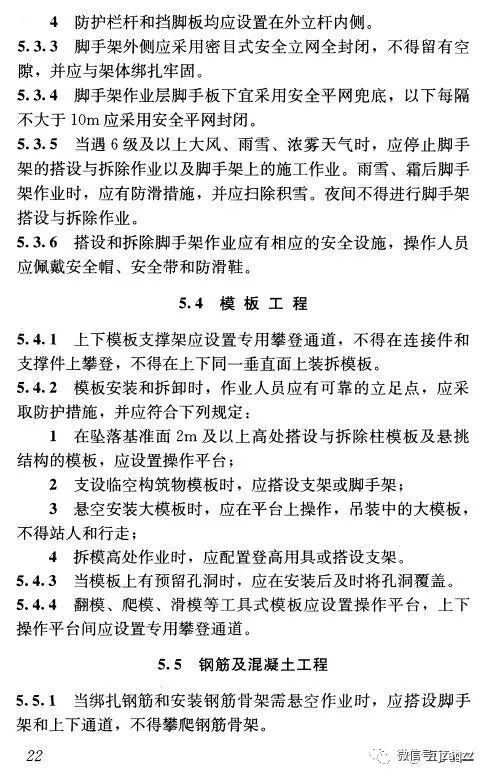
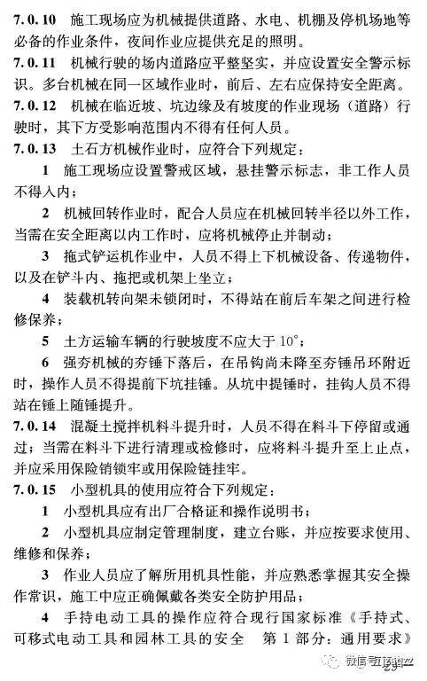
现节选了JGJT 429-2018 建筑施工易发事故防治安全标准的部分内容如下:

目录


Copyright  ©2009-2018  重庆鹏帆建设集团有限公司  版权所有 版权所有:重庆鹏帆建设集团有限公司